
We Replace Blown Bore Capacitors In Perth 9246 0111

Capi Vp28 Dual Stage 500 Series Mic Pre With Litz

1pcs Assembled Germany Dual Circuit Mm Mc Phono Stage Hifi


Rap On Replacing Electrolytic Capacitors

Start And Run Capacitor Explained Hvac How To
Components Capacitors Ravti

Nos Dual Stage Nitrous Oxide System Dominator 4500 Plate
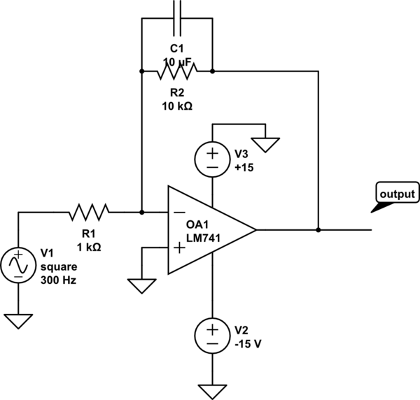
Equivalent Circuit Of The Dual Stage Amplifier Voltage

Ac Run Capacitor Replacement Amazon Com

Dual Stage Model Predictive Control For Flying Capacitor

Ac Photonics Inc 2x2 Polarization Insensitive Dual Stage

Yy6334 0 25kw 250w 4 Stage Ac220v Horizontal Vertical Single

Testing The Run Capacitor While The System Is Running 2017

Lennox Capacitor Amazon Com

Operational Amplifier Op Amp 348 Dual Supply Voltage And
Comments
Post a Comment